喜報!鹿鳴礦業榮獲第三十五屆黑龍江省企業管理現代化創新成果
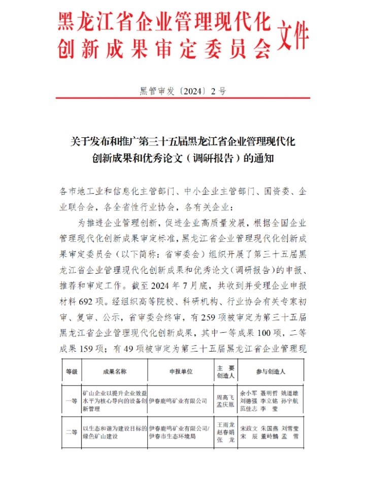
打印12月16日,黑龍江省企業管理現代化創新成果審定委員會發布《關于發布和推廣第三十五屆黑龍江省企業現代化創新成果和優秀論文(調研報告)的通知》(黑管審發〔2024〕2號)文件,鹿鳴礦業《礦山企業以提升企業效益水平為核心導向的設備創新管理》和《以生態和諧為建設目標的綠色礦山建設》在692項申報材料中脫穎而出,在被審定的259項成果中鹿鳴礦業一舉斬獲一等、二等成果各一項,企業管理創新水平再上新臺階。

鹿鳴礦業始終堅持創新是第一動力的創新發展戰略,作為黑龍江省創新型中小企業和專精特新中小企業,將管理創新放在企業發展的重要位置,基于省級管理創新平臺和公司管理創新平臺,深入開展管理創新實踐,提升創新“高度”、加快創新“速度”、夯實創新“厚度”,提高創新“濃度”,打好改革“創新牌”,最大限度發揮創新成果效能。

《礦山企業以提升企業效益水平為核心導向的設備創新管理》以穩產增效為核心導向,開展設備創新管理,構建自上而下的一體化設備管理組織,建立運維合一的全員化設備管理模式。通過以計劃嚴謹性實現籌劃在前,以管控前瞻性實現預防在前,以保供高效性實現保障在前,以檔案完整性實現總結在后的“三前一后”管理,夯實基礎健全多層次設備管理標準,以更新改造、“三新”應用、小技小改實現設備管理的效率提升、核心創新和綠色轉換,驅動價值創造。應用數字信息化平臺提高效能,打造設備智能化提升管理效益,促進科技成果加快轉化生產力。同時,建立全員激勵、全員責任制、全員素質提升的保障機制,切實提升設備管理效率和質量,降低生產成本,增加管理效益,提升核心競爭力,推動高質量發展。《以生態和諧為建設目標的綠色礦山建設》是鹿鳴礦業首次與地方部門聯動創造的創新成果。以遵循ESG原則,在礦產資源開發的同時平衡經濟效益、生態效益和社會效益,通過建立完善的生態環境管理體系,構建生態和諧的“政-企-民”綠色發展社區,推進整體規劃、生產技術、污染治理全流程綠色低碳轉型,雙重路徑促進生態平衡,促進經濟效益、環境效益同步提升。
同時,鹿鳴礦業持續強化優秀創新成果推廣應用,首次打通行業領域管理創新渠道,今年9月首次榮獲有色金屬企業創新成果二等獎2項。
鹿鳴礦業將持續加強管理創新工作力度,在提煉創新成果上下功夫,以新思路、新模式致力于企業創新創效,進一步提升企業創新管理水平,為公司綠色高質量發展持續注入動力。(鹿鳴礦業 佟鳳爽 )
